- 欢迎来到THBWiki!如果您是第一次来到这里,请点击右上角注册一个帐户
- 有任何意见、建议、求助、反馈都可以在 讨论板 提出
- THBWiki以专业性和准确性为目标,如果你发现了任何确定的错误或疏漏,可在登录后直接进行改正
乡里奇谈/第6届
概述
乡里奇谈 篝火篇,即第六届乡里奇谈。
本届赛事为首次进行比赛题目征集的一届,以下是本届赛事的基础信息
| 活动名称 | 乡里奇谈 篝火篇 |
| 活动主页面 | bilibili |
| 活动正式宣传 | 2019年12月28日 |
| 题目征集时间 | 2019年12月30日-2020年1月9日23:59 |
| 稿件征集时间 | 2020年1月10日-2020年1月31日23:59 |
| 吐槽大会时间 | 2020年2月4日-2020年2月5日 |
| 初审结果公布时间 | 2020年2月6日 |
| 最终结果公布时间 | 2020年2月11日 |
| 有效投稿数 | 38 |
STAFF
以下是参与进本届赛事的工作人员名单,排名不分先后| 主办 | 狂奔の玉米 |
| 评委 | 吹云,冰封,任意,小小,白草,黑灰,栖瓜 |
| 赞助 | 蓝妈,六道 |
活动规程
| 基本规则 |
|---|
|
活动规则
| 创作基础要求 |
|---|
|
活动流程
| 读者出题征集 |
|---|
|
| 征集参赛作品 |
|---|
|
| 吐槽大会 |
|---|
|
| 初审及结果发表 |
|---|
|
| 终审及结果发表 |
|---|
|
读者出题征集
所有征集信息以在专用征集页面的有效,参与该征集活动必须访问以下页面并在其留言评论区进行(否则视为无效):
征集页面:https://www.bilibili.com/read/cv4254594
征集规则
- 在此仅公示征集规则的细节部分,其他相关以本页面的3.2章节(活动流程)的“读者出题征集”部分为主
| 短篇加分项征集规则与示例 |
|---|
13.七色人偶 要求:文章中至少出现7个分属于不同东方project官作(包括格斗作,小数点,音乐CD,书籍)的角色。 |
| 片段征集规则与示例 |
|---|
“火烧铃奈庵” “下午,我在妖怪网络上收到了一条信息” |
征集获奖结果
以下是参与进本届赛事读者出题活动的征集获奖名单,排名不分先后| 麓雪封,舞将,半知细雪半知秋,helltail,八雲ワスレグサ |
奖项设置
本届比赛奖金最终设置如下:
- 第四到第六名50元,第七至第十名可以获得25元;
- 短篇稿件小于等于20篇,前三名获奖金额分别为300,150,100元;
- 短篇稿件大于20篇,小于等于32篇,前三名获奖金额分别为400,200,125元
- 短篇稿件大于32篇,前三名获奖金额分别为600,300,150元
- 片段写作所有入围作者均可获得奖励25元。
短篇小说部分
本届赛事的短篇部分可分为“自由型”和“任务型”两种可选写作模式。参赛者可按照个人意愿进行选择:
| 任务型 |
|---|
|
| 自由型 |
|---|
|
主体文段要求
- 字数要求不低于2000字(包括),不高于20000字(包括),标点符号和空格不计入总字数(以Microsoft office word自带的计数器为准);
- 文章结尾必须附上选择的题目和加分项,否则直接视为无效稿件!!
题目&必选加分项
参赛作者可从以下题目二选一进行创作,每个题目都包含其必选加分项
题目一:刹那辉煌
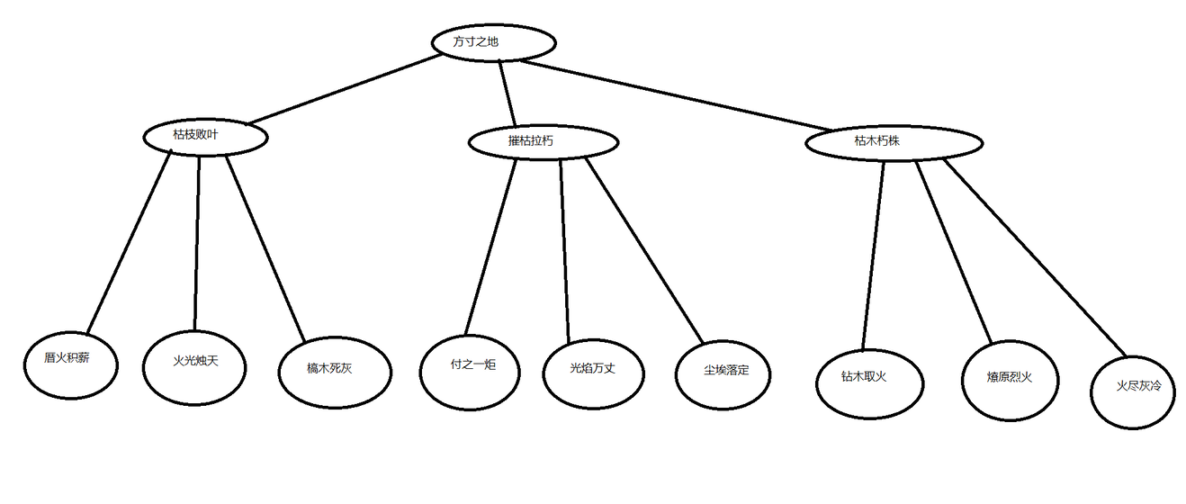
| 第一层 方寸之地 |
|---|
| 方寸之地:你的文章中必须出现一位内心坚定,目的明确的重要角色。 |
| 第二层 枯枝败叶 摧枯拉朽 枯木朽株 |
|---|
|
| 第三层 枯枝败叶支线:厝火积薪 火光烛天 槁木死灰 |
|---|
|
| 第三层 摧枯拉朽支线:付之一炬 光焰万丈 尘埃落定 |
|---|
|
| 第三层 枯木朽株支线:钻木取火 燎原烈火 火尽灰冷 |
|---|
|
注:第三层的承接加分项完成度应与第二层对应加分项高度相关,即同时完成的出色或极差。各个层级的关系可见下图:
| 各个层级的关系图 |
|---|
题目二:重生
要是变的更红的话,恐怕就只剩一团火了。
——永夜抄「不死鸟重生」符卡补足
| 第一层: |
|---|
| 所谓涅槃:要求故事中存在一个处于“变化”中的极端化人物、或事件。 |
| 第二层: |
|---|
|
| 第三层(接“拾柴”): |
|---|
|
| 第三层(接“生火”) |
|---|
|
| 第三层(接“余烬”) |
|---|
|
注:各层级关系树如下图所示:
| 各层级关系树 |
|---|
自由加分项
| 酣宴 |
|---|
“一堆不灭的篝火,一场不散的宴席。” 要求:文章故事需发生在一场盛大的活动之间。 |
| 风雨欲来 |
|---|
“万事俱备,只欠东风。” 要求:参赛者需要在文章开篇渲染一种紧张的氛围。 |
| 死烬 |
|---|
“篝火将熄,只剩没有温度的星星点点。” 要求:文章中必须详细描写一段灾后景象。 |
| 离别 |
|---|
“灰飞烟灭,一拍两散。” 要求:文章末尾必须以“离别”为结束。 |
| 哑火 |
|---|
“因为我是博丽灵梦啊!” 要求:文章中需要出现一句话就说服别人的情节。 |
| 摩擦 |
|---|
“轻轻一捻就烧起来啦!” 要求:文章中需刻画一对冤家。 |
| 针锋相对 |
|---|
“一切回答,丝毫无差。” 要求:你的文章中需出现辩论情节。 |
| 针锋相对 |
|---|
“柴木已经烧光,没再去就是送死了。” 要求:文章中需要有一位角色因为其明智的举动而免除灾祸。 |
| 喷火龙 |
|---|
“******” 要求:文章中需要出现一段痛骂的剧情。 |
| 言出法随 |
|---|
“我就随口一说,我哪知道它就自己着了啊!” 要求:文章中需出现一位重要角色,他至少一语成谶三次。(无需考虑是否吉利) |
| 钻燧取火 |
|---|
要求:文中存在一段剧情,角色抛弃了简便的方法,转而利用原始的手段去解决一个问题。 |
| 星火燎原 |
|---|
要求:文中存在一个无人在意的差错,最后造成了严重的后果。 |
| 能力丧失 |
|---|
要求:存在一段时间(可长可短)一位重要人物(可以是主角)丧失了自己的能力,而最终又拥有了此能力。不过如果是太年轻还没有产生那种能力也算一种丧失。 |
| 鼠年大吉 |
|---|
要求:文章必须出现角色纳兹琳,且此角色和文章主线有紧密关系。 |
| 民以食为天! |
|---|
要求:文章至少出现两种料理,每种料理请写出大致的制作流程,并有机结合剧中人物互动。 |
| Tough Boy |
|---|
“我已經是個成年人了,我可以面對的。” 要求:文章中必須有悲傷的情節,但全文中不能出现任何哭泣的情节。 |
| 屏蔽了 |
|---|
“总觉得我最近被乡里奇谈交流群屏蔽了,说话都没人理我” 要求:文中须有一个角色多次努力却毫无用处且无人知晓。 |
| 世界献给她的歌 |
|---|
跟我唱la~la~la感受这节拍,释放最棒的热情就趁现在!" 要求:文章中出现一首歌曲,作者需要写出歌词并且为原创。 |
片段部分题目
- 本届赛事共提供两个题目可供片段部分;
- 片段写作字数不能超过2000;
- 投稿时必须注明是题目编号;
1、将熄未熄的火焰
2、那团篝火,好似自幻想乡建立一始,就不曾熄灭过。
比赛结果
- 此处公布的作者个人页面信息均为B站页面,部分作者因故或选择不公布,且暂不公示其个人页面
- 在此不公开获奖&入围作品的获得分数,如需查阅,请参阅B站上的发布页面:短篇部分初审结果&片段部分排名 短篇部分终审排名
片段部分
| 片段部分详情 | ||||||||
|---|---|---|---|---|---|---|---|---|
| 名次 | 作品名 | 作者 | ||||||
| 第一名 | 《雪》 | 无剑葱 | ||||||
| 第二名 | 《约定俗成的酒与篝火宴会》 | 七流月火 | ||||||
| 第三名 | 《幻想童话·梦之火》 | 巴多的平方 | ||||||
| 第四名 | 《我想去见魔理沙》 | 六道仙眼译轮回 | ||||||
| 第五名 | 《夜尽天明》 | 命运の华尔兹 | ||||||
| 第六名 | 《雨夜》 | 幽灵鲤 | ||||||
短篇部分
| 短篇部分详情 | ||||||||
|---|---|---|---|---|---|---|---|---|
| 名次 | 作品名 | 作者 | 备注 | |||||
| 第一名 | 《七等星的赌注》 | helltail | ||||||
| 第二名 | 《风见幽香是个杂鱼》 | Skinfaxi | ||||||
| 第三名 | 《离去》 | 路易斯-华科 | ||||||
| 第四名 | 《致不共戴天的你》 | 半知细雪半知秋 | ||||||
| 第五名 | 《童话》 | 七流月火 | ||||||
| 第六名 | 《原初回归》 | 中二丸 | ||||||
| 第七名 | 《扑向飞蛾的火》 | 无往不在的枷锁 | ||||||
| 第八名 | 《丙午之火》 | 深海盐Salt | ||||||
| 第九名 | 《阳光普照幻想乡》 | 混乱邪恶科穆宁(ERAGON◎) | ||||||
| 第十名 | 《山与海》 | 巴多的平方 | ||||||
| 《魔法使的三角关系》 | 蔚蓝流星 | 与前者并列 | ||||||

